首页
全部课程
知识播客
知识卡片
七年级上
七年级下
八年级上
八年级下
九年级上
九年级下
中考专题
生地会考
精编资料
小升初专题
学习工具
学习资料
常用表格
数学
语文
英语
物理
化学
会员特权
精选文章
帮助中心
👑
开通会员
首页
>
全部
>
七年级下
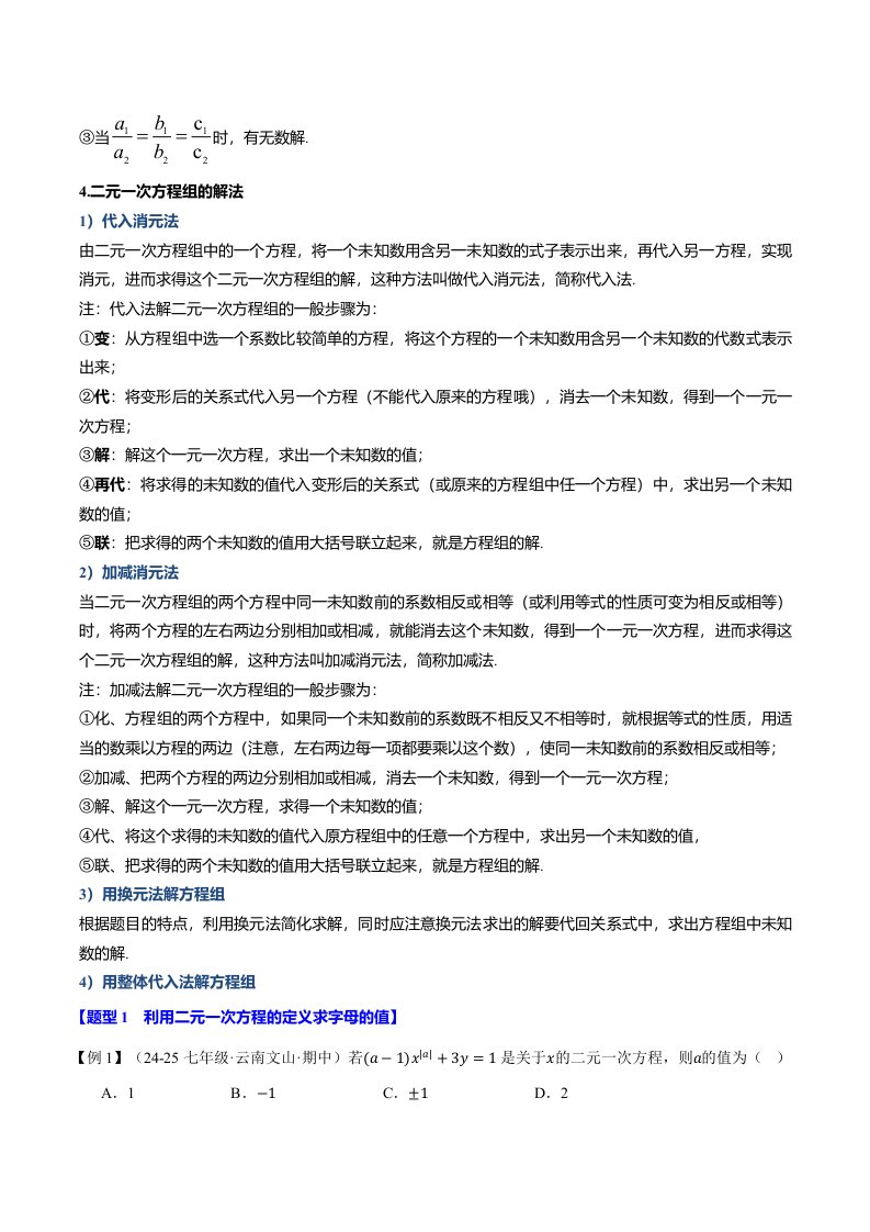
> 七下数学专题10.7 二元一次方程组全章专项复习(3大考点9大题型)(人教版)(含答案)QXSXRJ-0078
七下数学专题10.7 二元一次方程组全章专项复习(3大考点9大题型)(人教版)(含答案)QXSXRJ-0078
七年级下
学习资料
数学
会员专享
14次下载
价格:
免费
原价:¥1.90
收藏
免费获取
立即购买
资源介绍
手机端访问
--- 精彩还在继续,更好的学习体验,请获取完整版 ---
会员可免费下载高清完整文档
推荐资源
【上岸亲选】七年级下册-全七科资料包(沪教版英语)
¥66.00
37次下载
【上岸精选】初中三年历史时间轴知识卡片
¥6.90
35次下载
七年级下册英语(牛津译林版)U3 My hometown 学案QXYYYL-0461
免费
7次下载
七年级下册英语(牛津译林版)U6 Beautiful landscapes学案QXYYYL-0441
免费
3次下载
七年级下册英语(牛津译林版)U4 Chinese folk art 学案QXYYYL-0465
免费
21次下载
七年级下册英语(牛津译林版)U1 Home 学案QXYYYL-0453
免费
17次下载
七年级下册英语(牛津译林版)U8 Wonderland学案QXYYYL-0449
免费
19次下载
七年级下册英语(牛津译林版) U7 Outdoor fun学案QXYYYL-0445
免费
2次下载
--
客服
扫码添加客服微信
热线
官方客服
如遇问题,请联系客服为您解决
电话客服:164933333@qq.com
客服微信:njtag2024
工作时间:9:00-18:00,节假日休息
公众号
扫码关注微信公众号
顶部